Ta oglas ni aktiven.
Prebrskaj podobne oglase.
Osnovne informacije
- Vrsta ponudbe
- Prodam
- Lokacija
- Gorenjska, Šenčur, Šenčur
- Stanje
- novo
Opis oglasa
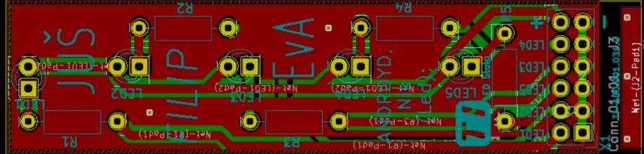
Ponujamo še en zanimiv izdelek za zabavno učenje - LED stolp z baterijo!
Naš komplet LED stolp je zabavna tiskanina s 5 LED diodami, ki vam bo v veselje, ker boste LED diode lahko sami prižigali. Ampak najprej boste morali vse elemente sami zaspajkati! LED stolp je za spajkanje zelo nezahteven, vendar je potrebno najbolj osnovno poznavanje elementov in spajkanja in pri manjših otrocih je potreben nadzor starejše osebe z znanjem spajkanja, ker je spajkalnik vroč in se lahko otrok popeče. Da bo LED stolp deloval, ga lahko priključiš na dva načina: 1. na baterijo, pri čemer z mini stikalci določiš, katera LED dioda sveti, ali 2. z dodatno elektroniko narediš program za LED stolp. Na baterijo ga priključiš, kot je narisano na sliki v navodilih. Naša baterija ima dodatno vgrajeno zaščito, tako da je delo z njo varno. Zanimivost: tiskanino za ta LED stolp so naredili otroci na naših delavnicah, zato so na njih njihova imena.
Po sprostitvi ukrepov se je možno dogovoriti za delavnico spajkanja, sedaj delavnica na daljavo za programiranje. Na daljavo se povežete na naš računalnik z našo opremo in online programirate LED stolp na našem računalniku, ki ga preverite z kamero na našem računalniku, ta način nam omogoča da je vse pod nadzorom in želeno izpeljemo.
V primeru da že imate naš komplet Uvod v elektroniko (vsebuje baterijo z zaščito) ali kakšno svojo baterijo do 5V oziroma boste programirali, potrebujete komplet A brez baterije, drugače komplet B z baterijo.
Komplet B vsebuje material, tiskaninco, stikalca, baterijo z zaščito delovanja in navodila
Cena je 12 evrov.
Informacije in naročila e-pošta: lucka_tancer@t-2.net, telefon 041/707174
FB: Tehnološka izba ali
web: www: http://www.delavnice-tecaji.jirk.si
Naš komplet LED stolp je zabavna tiskanina s 5 LED diodami, ki vam bo v veselje, ker boste LED diode lahko sami prižigali. Ampak najprej boste morali vse elemente sami zaspajkati! LED stolp je za spajkanje zelo nezahteven, vendar je potrebno najbolj osnovno poznavanje elementov in spajkanja in pri manjših otrocih je potreben nadzor starejše osebe z znanjem spajkanja, ker je spajkalnik vroč in se lahko otrok popeče. Da bo LED stolp deloval, ga lahko priključiš na dva načina: 1. na baterijo, pri čemer z mini stikalci določiš, katera LED dioda sveti, ali 2. z dodatno elektroniko narediš program za LED stolp. Na baterijo ga priključiš, kot je narisano na sliki v navodilih. Naša baterija ima dodatno vgrajeno zaščito, tako da je delo z njo varno. Zanimivost: tiskanino za ta LED stolp so naredili otroci na naših delavnicah, zato so na njih njihova imena.
Po sprostitvi ukrepov se je možno dogovoriti za delavnico spajkanja, sedaj delavnica na daljavo za programiranje. Na daljavo se povežete na naš računalnik z našo opremo in online programirate LED stolp na našem računalniku, ki ga preverite z kamero na našem računalniku, ta način nam omogoča da je vse pod nadzorom in želeno izpeljemo.
V primeru da že imate naš komplet Uvod v elektroniko (vsebuje baterijo z zaščito) ali kakšno svojo baterijo do 5V oziroma boste programirali, potrebujete komplet A brez baterije, drugače komplet B z baterijo.
Komplet B vsebuje material, tiskaninco, stikalca, baterijo z zaščito delovanja in navodila
Cena je 12 evrov.
Informacije in naročila e-pošta: lucka_tancer@t-2.net, telefon 041/707174
FB: Tehnološka izba ali
web: www: http://www.delavnice-tecaji.jirk.si
Zemljevid
Opomba: prikaže se približna lokacija vašega oglasa
- Oglas je objavljen
- 09.04.2026. ob 06:36
- Do poteka še
- oglas je potekel
- Oglas je prikazan
- 774 -krat





